专业分类
论文要求
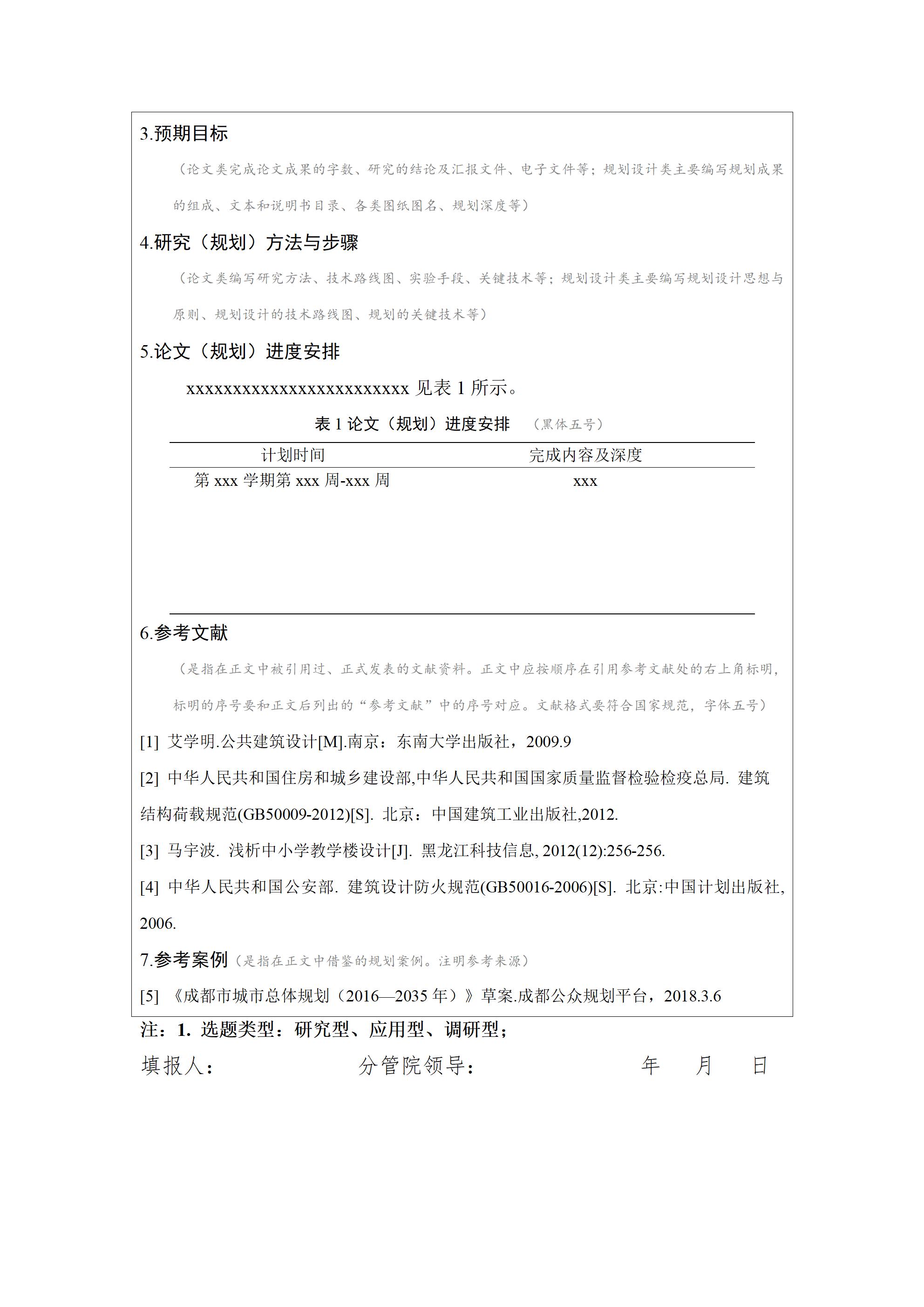
城乡规划专业毕业论文开题报告格式和范例
相关标签:
开题报告
城乡规划
赞
上一篇
城乡规划专业毕业论文参考方向
下一篇
四川农业大学自考城乡规划专业毕业论文范例
相关文章
思想政治教育毕业论文开题报告撰写指南
法学专业毕业论文开题报告撰写要求及格式规范
四川农业大学自考动物科学专业开题报告正文结构与写作要求
四川农业大学自考电子商务专业毕业论文开题报告范例(含格式规范)
四川农业大学自考各专业毕业论文开题报告撰写要求及格式规范
四川农业大学自考城乡规划专业毕业论文范例
热门
1
城乡规划毕业论文数据去哪里找
2
城乡规划自考毕业论文范本参考
3
城乡规划专业论文选题指南
4
2025年城乡规划自考毕业论文热点选题分析
5
2025城乡规划论文选题参考
6
2025年城乡规划专业毕业论文章节参考与写作要点
7
城乡规划毕业论文大纲范本解析
8
城乡规划论文题目参考大全
9
城乡规划专业论文答辩老师常提问题解析
10
城乡规划论文选题方向解析
站内排行
《金融学毕业论文案例分析选题:深入浅出解析
金融学毕业论文案例分析选题
金融学专业论文题目参考
"金融学论文论题研究:深度解析与未来趋势
金融学论文推荐:探索未来发展趋势
"探索金融科技领域中的投资策略与风险管理
"金融学论文选题方向
《金融学专业论文题目推荐》
金融学论文选题: 跨国公司财务管理策略研究
"金融学论文范文:探索与创新
随机标签
文化产业营销
专业数据库
物流管理研究
民法领域题目
文化传承
农业生产
企业社会工作
论文范文分析
行政法
旅游可持续发展